Курс Google Analytics → Как Google Analytics определяет источник трафика?
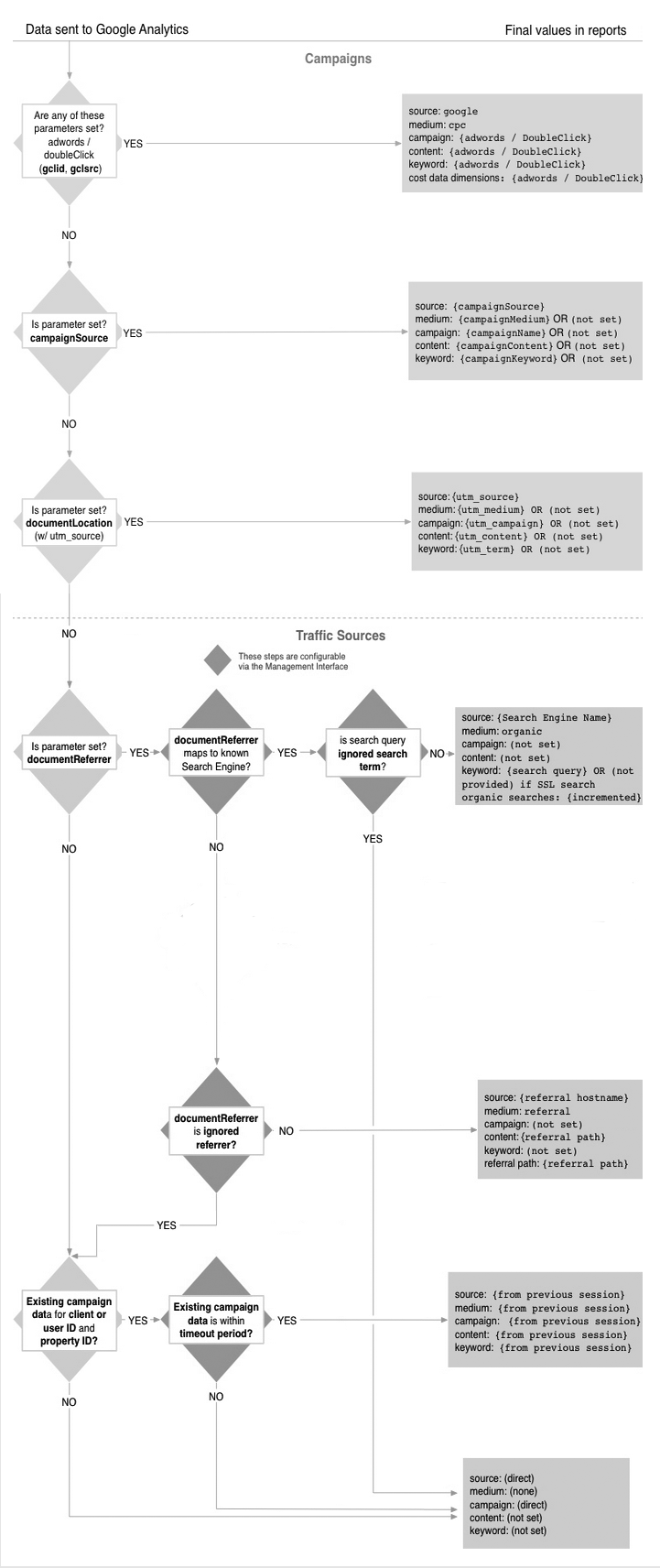
Чтобы разобраться как Google Analytics определяет источник трафика — прикладываю схему из официальной справки.

Чтобы разобраться как Google Analytics определяет источник трафика — прикладываю схему из официальной справки.
